Instance Verification Kit (IVK)

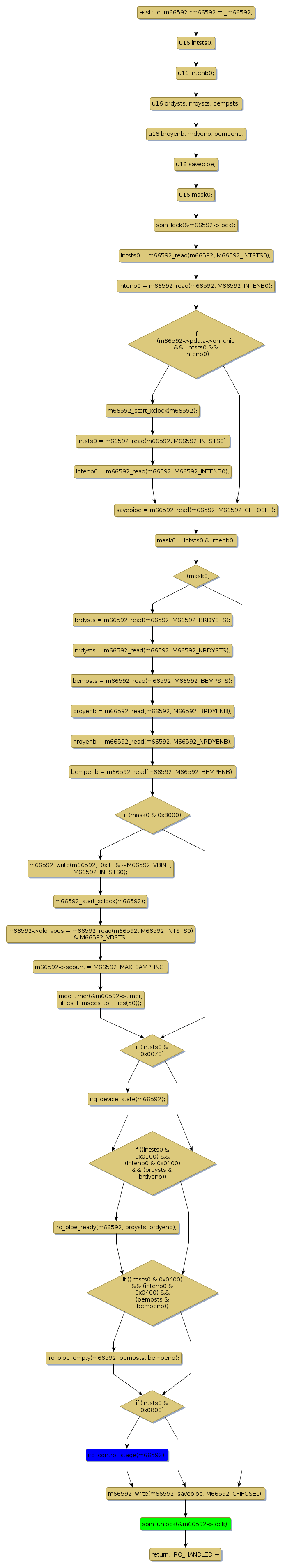
spin lock @ [25447+25+/linux-3.19-rc1/drivers/usb/gadget/udc/m66592-udc.c]
Instance Signature: lock

The Matching Pair Graph:


Function Name
Control Flow Graph (CFG)
Events Flow Graph (EFG)
Source Correspondence
get_status [24488+10+/linux-3.19-rc1/drivers/usb/gadget/udc/m66592-udc.c]
irq_control_stage [29045+17+/linux-3.19-rc1/drivers/usb/gadget/udc/m66592-udc.c]
m66592_irq [29959+10+/linux-3.19-rc1/drivers/usb/gadget/udc/m66592-udc.c]
setup_packet [27406+12+/linux-3.19-rc1/drivers/usb/gadget/udc/m66592-udc.c]